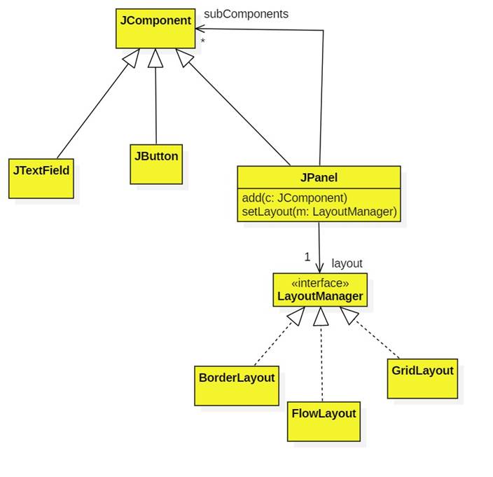
Recall that a Swing JPanel uses the Strategy Design Pattern to determine where subcomponents should be positioned within the panel:

Notes
· By default a JPanel uses the flow layout strategy. This strategy attempts to center-align all of the subcomponents.
· A grid layout allows the programmer to specify some number of rows and columns of a grid, then positions each subcomponent in the next available cell of the grid.
· A border layout divides the panel into five regions: "North", "South", "East", "West", and "Center". The programmer can specify which region each subcomponent should be placed in. Unused regions collapse.
· In truth, none of these strategies are very good by themselves. But notice that panels can be subcomponents of other panels. Each nested panel can have a different layout strategy. Using this idea we can create somewhat decent looking layouts.
To demonstrate these strategies, we create a simple calculator application. Here's what the final form will look like:

Our design follows a simplified variant of the Model-View-Controller pattern:

The entire application resides in two files:
Flow layout heroically tries to keep the controls center-aligned, but that means moving them around each time the window is resized.

The buttons are too big and the Mul button is under the Sub button!

The buttons are still too big and the display is in the wrong place.

the display looks good, but the buttons are huge.

My best effort. How did I do it?

Complete the implementation of initPanel5.